Датчик отражения инфракрасный TCRT5000L
Датчик отражения, объединяющий в одном корпусе инфракрасный передатчик (IR светодиод 950нм) и приемник (фототранзистор) разделенные перегородкой.
Датчик реагирует на наличие отражающих свет преград на расстоянии до 15мм и изменение цвета отражающей поверхности. Может использоваться как датчик скорости вращения, датчик отслеживания линии в роботах, датчик приближения, оптический концевик и т.д. TCRT5000L имеет встроенный фильтр дневного света, благодаря чему не реагирует на стороннюю засветку.
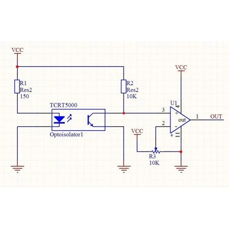
Так как TCRT5000L имеет транзисторный выход, с датчика можно снимать аналоговый сигнал, изменяющий показания в зависимости от расстояния до поверхности перед ним и её цвета.
Рабочий диапазон расстояний 0.5...15 мм
Длина волны ИК излучения 950 нм
Максимальный постоянный ток излучателя (светодиода) 60 мА
Падение напряжения на излучателе (светодиоде) 1.5 В
Максимальный постоянный ток через транзистор 100 мА
Диапазон рабочих температур -25..+85 °C
